Blood chimerism observed in routine blood group typing tests was usually caused by artificial chimerism, such as allogeneic hematopoietic stem cell transplantation or ABO-incompatible transfusion.1 However, the detection rate of congenital blood chimerism in twins is gradually increasing with the advancement of assisted reproduction techniques (ART).2 Chimerism are defined as individuals whose cells are derived from two or more zygotes.
Typically, twins will exchange hematopoietic cells via communicating blood vessels placental, resulting in congenital blood chimerism.3 Many reports of hematopoietic chimerism in twins have been published, especially in monochorionic (MC) dizygotic (DZ) twins with discordant sex.4-7 Miola et al.7 described a case in which a male and his twin sister exhibited mixed- field (MF) reaction in the forward phenotype. Subsequent sequencing analysis identified four ABO alleles (A101/B01/O01/O02) in genomic DNA extracted from peripheral blood. It has also been reported5 that MC DZ twins conceived via in vitro fertilization/embryo transfer (IVF-ET) with discordant sexes had a B phenotype with MF reaction in the forward phenotyping at 2 years of age, but were assigned to blood subgroup B3 at birth. Three ABO alleles (B01/O01/O02) in twins have been identified in peripheral blood and blood chimerism has been demonstrated by short tandem repeat (STR) analysis of buccal epithelium, hair follicle, and blood.
With the increase of ART, there has been an increase in twin pregnancy rates and blood chimerism in twins. Blood chimerism is one of the causes of ABO discrepancies and is clinically significant, particularly when blood transfusions are needed. In addition, blood chimerism in blood donors may increase the risk of the hemolytic reaction in recipients due to transfusion of incompatible red blood cells (RBCs).8 Congenital blood chimerism has important immunological implications as it provides insights into the mechanisms of immune tolerance during development.
Here, we report the first case of blood group chimerism of sex-concordant (female) monochorionic diamniotic (MCDA) twins conceived via IVF-ET at the National Clinical Research Center for Child Health. Serological testing and molecular analysis confirmed the presence of two blood cell populations (AB and O blood group phenotypes) and three ABO alleles (A102/B01/O01) in peripheral blood of both twins.
Case descriptionIn this case, serological analysis of blood grouping in a 3-year-old outpatient girl with nasal adenoid hypertrophy revealed ABO discrepancies. The girl was one of twins conceived by IVF-ET, with no history of other diseases or blood transfusions. On enquiring about her mother's pregnancy history, she informed that two fertilized zygotes had been placed in her uterus, only one survived and prenatal ultrasonography confirmed MCDA, showing the presence of a common chorionic and diamniotic cavity. With parental consent, we conducted serological and molecular analysis to determine the ABO phenotypes, as well as STR analysis to identify blood chimerism, using the peripheral blood samples from both twins and their parents.
MF agglutination of the ABO phenotypes in both the proband and her twin sister exhibited a small quantity of non-agglutinated RBCs with anti-A, anti-B, anti-H and anti-AB by the test tube method (Table 1) and column agglutination testing (Figure 1a), without anti-A and anti-B antibody in the reverse phenotyping. The MN antigen phenotype also showed MF agglutination in the test tube method. However, MF agglutination was not observed in the RBC Rh phenotyping of the twins. The Rh phenotype of both twins was CCDee. After the separation of non-agglutinated RBCs by reaction with anti-A and anti-B reagent in MF RBCs, which presented O phenotype by column agglutination testing in both twins (Figure 1b). The above results indicated the presence of two populations of RBCs with O and AB phenotypes in both twins. Moreover, the Serological results of ABO phenotypes for their father and mother showed A and B, respectively, without ABO discrepancies.
Serological investigation of blood group phenotypes. (a) Analysis of ABO and Rh phenotypes. Mixed field (MF) for ABO in proband and her twin sister. A1c (A1 cell) and Bc (B cell) were used for ABO reverse phenotyping. (b) ABO phenotypes after cell separation from the MF, indicating that the presence of O and AB phenotypes red blood cell (RBCs) in both twins.
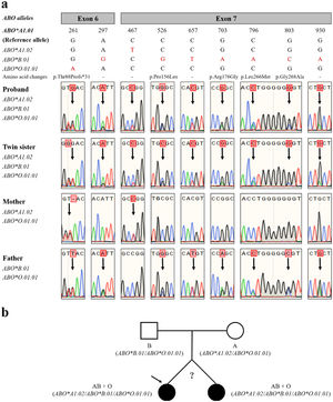
To confirm blood group chimerism, polymerase chain reaction sequence-based typing (PCR-SBT) method was used to analyze exons 1–7 of the ABO gene. Sequencing results demonstrated the presence of an A allele (ABO*A1.02), a B allele (ABO*B.01) and an O allele (ABO*O.01.01) in both the proband and her twin sister. The father had a B allele (ABO*B.01) and an O allele (ABO*O.01.01), while the mother had an A allele (ABO*A1.02) and an O allele (ABO*O.01.01) (Figure 2).
ABO gene sequencing results of proband and her family members. (a) Direct sequencing of the proband and twin sister revealed small peaks (arrows) at all nucleotide positions, indicating heterozygosity for the ABO alleles ABO*A1.02, ABO*B.01, and ABO*O.01.01 in peripheral blood DNA. (b) Hierogram showing the ABO phenotypes and genotypes identified for all family members.
To further confirm blood chimerism, STR analysis of genomic DNA extracted from the peripheral blood of both twins indicated the presence of three or more peaks in 11 loci (D1S1656, Penta E, D18S51, D2S1338, Penta D, TH01, vWA, D5S818, TPOX, D8S1179, FGA) out of 23. The results were summarized in Table 2.
Short tandem repeat (STR) analysis of DNA extracted from peripheral blood of the both twins and their parents.
Alleles shown in bold indicate the presence of three or more peaks in the loci, which demonstrates that both twins exhibit blood group chimerism.
In this case, we reported that MF agglutination of the ABO phenotypes in a twin girl conceived via IVF-ET exhibited a small quantity of non-agglutinated RBCs with anti-A and anti-B. Extended serological investigations revealed the presence of two blood cell populations (AB and O), followed by molecular analysis of proband's family members, including ABO genetic analysis and STR analysis, which confirmed the presence of three ABO alleles and 23 chromosomal heterozygous loci in the peripheral blood of the both twins, and ultimately characterized the status of twins' blood chimerism.
Many methods can be used for ABO blood group typing, such as test tube method, microplate and column agglutination testing based on Automated Blood Testing Solutions System. Although the MF RBCs were not quantified using droplet digital PCR (ddPCR) or flow cytometry, it could be observed from the cells at the bottom of the gel column that the proportion of O RBCs in the proband were significantly lower than those in her twin sister. Placental vascular anastomosis imbalance, vessel diameter and position, and blood pressure imbalance, contributing to the fact that twin chimeras present unequal proportions of blood cells (AB RBCs or O RBCs).5,9 This phenomenon can be inferred that the twins may be DZ twins in this study, although it contradicts the understanding that MCDA twins are commonly considered to be monozygotic (MZ) twins.2
Blood chimerism has been reported in the literature in a few cases of twins conceived via ART, most of whom have discordant sexes.4,5,10 Our serological investigations and ABO genetic analysis were consistent with those reported,5,7 which found confined blood chimerism in MC DZ twins with discordant sex. Most reported cases of MC DA twins were suspected to be DZ twins due to the initial identification of discordant sex or the detection of blood chimerism during peripheral blood examination.10,11 This means that MC DZ twins may be incorrectly identified as MC MZ twins if the twins are of the same sex or blood type. Chung et al.6 reported an interesting case of chimerism from triplets consisting of an identical MZ twins and a fraternal sibling. In this case, the MZ twins exhibited MF agglutination, while the fraternal sibling did not.
STRs are commonly used for the human identity and zygosity of twins, which has been shown to be effective and accurate.12 In this study, blood STRs analysis from twins and family members revealed that 11 loci (D1S1656, Penta E, D18S51, D2S1338, Penta D, TH01, vWA, D5S818, TPOX, D8S1179, FGA) out of 23 presented three or more peaks. However, this was inadequate to confirm that the twins were DZ twins, as the result alone did not distinguish between confined blood chimerism and whole-body chimerism (tetragametic chimerism). Unfortunately, we did not obtain other tissue cells such as buccal epithelium and hair follicles from the proband and her family members.
In addition to the above limitation, another limitation is that the AB and O RBCs in each of the twins were not quantified to provide evidence of DZ twins. However, regardless of whether the zygosity of twins was MZ or DZ, the monochorionic placenta allowed for a high probability of vascular anastomosis, which is the physiological basis for blood chimerism.13 The identification of blood chimerism has implications, such as eliminating unnecessary confusion for the proband and her twin sister during future transfusions or blood donations. This helps avoid the risk of their own transfusion as well as the risk of adverse transfusion reactions in the recipient.
Overall, this is a relatively rare case of blood chimerism, which occurs in MCDA twins conceived via IVF-ET with concordant sex. Serologic investigation and molecular analysis should be considered to identify blood group chimerism when there is an ABO discrepancy indicating MF agglutination, whether using test tube method, microplate, or column agglutination testing. We emphasize the need for greater attention to be given to this situation, as the advancement of assisted reproduction techniques will result in a more frequent occurrence of blood chimerism.
Statement of ethicsThis study protocol was reviewed and approved by the Committee on Ethics in the Children's Hospital, Zhejiang University School of Medicine, approval number 2023-IRB-0222-P-01. Written informed consent was obtained from the parents for publication of the details of the children's clinical and laboratory data.
Funding sourcesThis work was supported by the Open Foundation of Key Laboratory of Blood Safety Research of Zhejiang Province [grant numbers, 2022KF003].
Author contributionsChao Zhou, Xiaozhen Hong, and Xinyu Huang contributed equally to this article. Chao Zhou, Xiaozhen Hong, Xinyu Huang, Juhua Ma and Xuejun Chen all contributed to the care of the patient as well as the preparation, writing, editing, and submission of the manuscript.








