It has been estimated that the proportion of blood donors in Brazil is below 2.0 %, lower than that recommended by the World Health Organization, which is between 3 % and 5 % of the population.
ObjectiveThe aim of this study was to analyze the factors that can influence blood donation.
MethodThis is an integrative review, whose bibliographic search was carried out through the Virtual Health Library, considering scientific articles indexed in the Latin American and Caribbean Literature in the Health Sciences database.
ResultsThis process was performed in July 2022 with term “blood donors” and 901 publications were identified, without delimitation of the study period or any other aspects. After applying the inclusion and exclusion criteria, 40 articles were fully reviewed. The studies were categorized according to the main content discussed in “characteristics and perspectives of donors”, “perspective of health professionals and services” and “loyalty strategies: marketing and communication in health”. Access to coherent information about the donation process was the motivational aspect evidenced in the three categories of analysis, that is, indispensable from the perspective of users, health professionals who work in blood therapy services and for marketing and communication in health. It is through the knowledge of the procedure that uncertainties and fear are decreased and loyal donors are increased.
ConclusionAltruism was the most frequent driving feeling in the consulted literature, whereas the lack of time and fear were the routine obstacles. The campaigns were identified as communication and health education actions relevant to attracting and retaining the donor, as well as applications and social networks.
Blood donation can be classified by motivation or periodicity. Therefore, regular or repeat donors are individuals who donate more than twice in a 12-month period, while sporadic donors donate once in 12 months. In voluntary donation, the main motivation is altruism and, therefore, the blood goes to an anonymous receptor, but in replacement donation, whose motivation comes from the goodwill of family members or friends of the receptor, it is destined to a particular patient.1
Furthermore, blood donation can be positively influenced by intrinsic aspects, such as altruism, empathy, social responsibility and the need for blood products from the reference group, understood in this study as people from the receptor's family or social life. Among the extrinsic aspects are the indication by close relationships and the concise and objective information provided by health professionals.1,2 Negative evaluations of the blood donation process directly reflect on the adherence and continuity of donation, as the central challenge for health establishments is to retain and increase the number of blood donors.1,3
Some reasons among non-donors, such as fear, religiosity, unavailability of time and misinformation provided by institutions or health professionals, are highlighted in the literature as barriers to donation.1,4 Despite being well regarded, campaigns do not clarify all doubts, so that individuals are willing to adopt the regular donation behavior.4-5 This strategy should emphasize the positive aspects, neutralizing the negative aspects.9
Considering the aspects that influence positively or negatively, the donation rate is around 2.0 % of the Brazilian population, according to the World Health Organization (WHO),5 being far from the recommendation, which varies between 3 % and 5 % of the population. Despite national and local educational campaigns concerning blood donation, regular voluntary donation is incipient. Therefore, the aim of this study was to analyze the factors that can influence blood donation.
MethodsThis integrative review consists of six steps, elaboration of the guiding question; search or sampling in the literature; data collection; critical analysis of the included studies; discussion of results, and; presentation of the integrative review.6
An electronic search was conducted in July 2022 with the MeSH term “blood donors” in order to answer, “what are the barriers and motivations for blood donation?”. Due to there being more than 30,000 articles which emerged from the literature search on the Virtual Health Library site, the Latin American and Caribbean Literature in Health Sciences (LILACS) database was selected, as it is a prestigious health database featuring comprehensive scientific literature coverage in countries in Latin America and the Caribbean. No limitations of time or languages were performed.
The inclusion criteria for this review were as follows: (1) original and review studies involving different perspectives on blood donation. Exclusion criteria were as follows: (1) unavailable, unretrieved or duplicated articles; (2) studies which did not focus on a context of factors influencing blood donation, and; (3) manuals, theses, dissertations, or didactic resources. Non-scientific papers were excluded.
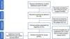
Figure 1 shows the entire literature search process, from which the final number of articles included was 40.
Diagram of the literature search. Corrections to be made in Figure 1, HTCT-D-23-00120R2: Box 1: ‘searching’ should be changed to “search” Box 2: ‘irrelevante’ should be changed to “irrelevant” Box 4: ‘irrelevante’ should be changed to “irrelevant”.
A critical analysis of the publications was performed to ascertain whether the research methods and findings were valid enough to be considered. Studies were distributed into 3 thematic categories based on content analysis7: “characteristics and perspectives of donors”, “perspective of health professionals and services” and “loyalty strategies: marketing and communication in health”.
Regarding ethical issues, this study was not submitted to the Research Ethics Committee.44
ResultsAll studies were published between 2002 and 2022, with 2011 presenting 6 articles, followed by 2013 and 2021, with 4 articles, respectively.
The studies were mainly conducted in Brazil,2-5,9,11,13,16-19,21,24,25,28-31,33,35,37-41,43 followed by Latin American and Caribbean countries Colombia,14,15,22,34 Costa Rica,10 Cuba,8 Guatemala23 and Granada.20 Furthermore, studies performed in Spain,42 Portugal,26 India32,36 and Iran12,27 were found.
The total sample of studies consisted of quantitative2,11,12,14-16,20-23,26-28,32-34,36,39-41 qualitative3-5,10,13,18,19,24,25,28-31,35,37,38,42,43 and mixed methods.17
Characteristics and perspectives of donorsThe population is aware of the importance of blood donation, as well as the necessary knowledge to make the donation.2,5,8-25,29-31,33 Blood donation was described as "a humanitarian act", "a nice gesture", "wonderful", "a noble gesture", "that which serves to save lives", "an act of conscience and cooperation", "a duty of the citizen" and "useful"8 and must be a “commitment" or a social2 and moral responsibility.32
“Social motivation” was classified as that which arises from altruism, whose donors do not expect benefits and a motivation of “social relationships”, when there is a replacement donation, that which is directed to a friend or acquaintance. In this way, the donor benefits or is influenced by someone to donate.25
The meaning of donation for blood donors, in general, is associated with the experiences of family members or closely linked people who needed transfusions.24 However, from the perspective of blood receptors, besides the moral component, blood donation should be seen as a socially acclaimed action. In addition, it can be considered an act of love, of saving lives, of solidarity and the need for care and that which is linked to the patient's health condition, being the essential part of the treatment.24
Positive feelings were expressed by joy, hope and humor33 conducted with users of the social network Twitter, Inc. The negative feelings posted on Twitter were fear, anger, insecurity and sadness.
In relation to individual characteristics, the driving feeling was enthusiasm,8 awareness,8,13 humanity,8,13 well-being and happiness,13,30 love,30 solidarity,30 a good deed,16 an act of empathy,33 saving lives,10,24 avoiding death24 and being rewarded by God,5,10,27 in addition to altruism/helping unknown people,2,5,8,10-14,21,23,24,27 which was the most frequent motivation indicated by the studies.
Seeing oneself as a healthy individual was also a motivation for donating,10 as well as having been encouraged by others,13,16,27 campaigns/advertising,15,22 easy access22 and information,22 previous donation,22 at the request of institutions, such as the military service,16 offering free exams,12 rare blood,27 getting time off work,5,13 food offered after the donation,12 curiosity12,16,27 and helping family members.12,16
From the donor perspective, the health professional's attitude during the procedure also influences the return for future voluntary donations and loyalty.13,23,25,28-30 Blood donor satisfaction is positively related to the intention to return for a future donation.28 Therefore, donor loyalty may depend on the care and guidance provided by the health professionals.28,30
For those interviewed who had never donated blood, the motivation given was the need to save a life, whether that of acquaintances, family members or the country8 and necessary information.20
Regarding factors that can detain blood donation were the lack of time,10-12,14,16,20,22,25,27,31 a long-lasting donation process5,12,17,25,27 and fear,8,11,13,16,17,22,25,27 the latter being even more deeply described as the fear of needles and blood collection,10,14,16,20,22,25,27,31 as well as the fear of contracting diseases, including AIDS.5,8,10,13,15,20,27
The fear of using non-disposable materials, poor sterilization of instruments or an inadequate procedure, causing illness and damage to one's health with blood donation, were also reported.10,16,22,27
Other obstacles mentioned were the lack of knowledge about the process, stocks and the need for blood banks8,10,12,15,16,25,26; not being fit to donate due to life habits, such as tattoos10,26 and use of psychoactive substances15,27; LGBTQIA+ people15 and risky sexual practices,26,27 and; the ineligibility due to health conditions, such as pre-existing diseases8-10,15,16,22,26,27 or pregnancy/breastfeeding.17 Repeat donations can cause a significant reduction of iron in blood vessels, which makes future donations unfeasible.9 In this context, doubts about blood donation during menstruation and anemia due to lack of iron as obstacles to donation should be addressed.
Ineligible donors, identified by screening, for health reasons, such as inadequate weight and serum hemoglobin below normal values, when well informed by health professionals, return to the services to donate after improvement in their health status.21
Aspects reported with less frequency that may negatively influence the predisposition to donate were the difficulty of locomotion10,31; difficult access12,27,31; inconvenient schedules25,31 or lack of knowledge about blood centers22,26; an unsatisfactory previous experience with donation, such as bruises or pain12,27 or complaints about the donation team professionals12; disinterest8; selfishness8; belief of weight gain14; not having the required minimum weight16,22; not having enough blood14 or not considering oneself adequate27; belief in the trade of blood and its derivatives22; lack of incentives5,20; not having been requested20-22,27; not having the permission of the husband or family27; not considering the donation important27; existence of personal and private questions,27 and; religious beliefs.5,7,13,19
Regarding loyalty and issues that lead to sporadic donations, blood donors believe that individuals do not return within the stipulated period due to lack of time, disinterest, no contact from the blood center for return, delay in the collection process, fear of collection, malaise after prior donation and fear of losing a job.17,18 In another study, unaffable treatment and the speed of the medical interview29 were specified and, in addition to the lack of time identified in other studies, alleged myths and fears, the quality of the materials used, the snack offered, the delay in the process, the lack of empathy of the technicians, the impossibility of moving to the blood center, lack of incentives (own or from the institution), financial shortage, travel and moving and donating exclusively to acquaintances18 were pointed out.
Among non-donor individuals, the main barrier is fear18 and those who were ineligible reported that they felt good about not being able to donate, “precisely because it does not pose a danger to the recipient”.23
Perspective of health professionals and servicesFor professionals working in blood banks, there are socially widespread imaginations that motivate and hinder blood donation. Altruism4,34 is strongly associated with motivation, given as the existence of the commitment to the practice of good intentions. However, own benefit, social commitment, health and blood type were also pointed out as motivations.34 In contrast, fear of needles, weight gain or loss are associated with negative factors.34 Therefore, when identifying demotivating factors among donors, education, safety promotion and follow-up measures are effectively applied by health professionals in order to retain the donor.
In challenging scenarios, specifically the COVID-19 pandemic, the adoption of security measures and containment were inevitable, which led to changes in the organization of hemotherapy services.32,35,36 Expressing trust in blood donors,36 as well as making appointments, using technological tools, courses and events were actions positively identified.35 However, the long waiting time for blood donation was identified as the main reason for few donations and even low blood stock.
Loyalty strategies: marketing and communication in healthRelevant contributions were observed on the means used to attract donors.2-5,8,10,11,13,15,17,21,23,25,31,33,37-43 Participants affirmed unfamiliarity with blood donation,8,10,40 whose information was insufficient,8 culminating in demotivation and no involvement.25 It was informed that the campaigns present basic and unclear information8,11 and are often insensitive.5
Voluntary blood donation can attract potential donors by the application of marketing strategies.13,23 For this purpose, it is necessary to improve the quality of communication5 and the intensification of this theme,11,15 from basic education11,38 to the university,21 in order to debunk myths about the donation process.31 For this purpose, it is necessary to develop awareness strategies for people about blood donation.21
Campaigns are one of the greatest strategies for attracting new donors and for donor training,3,37 as educational strategies tend to provide better results for blood donation and should be used in favor of reaching and retaining potential donors.38 On the other hand, care should be taken with the overabundance of informative content, as this does not motivate blood donation.25
Professionals, while seeing campaigns as essential, criticize the issue of their periodicity. They see these campaigns as rare and restricted to specific periods, which gives the “feeling of little importance regarding the act of donating blood”.4 It was also evident that different approaches are necessary, based on positive arguments and linked to a sense of moral duty,39 or even altruism, as it is considered an inherent characteristic of the person42 or habit,3 making it difficult to encourage blood donors through marketing efforts.
DiscussionAmong blood donors, several barriers and motivations were identified in this review. Feeling altruism and the desire to help unknown people was the most frequent motivation indicated by the studies.2,5,8,10-14,21,23,24,27 Mainly, three factors were reported as obstacles, which are fear,8,11,13,16,17,22,25,27 lack of time10-12,14,16,20,22,25,27,31 and the long-lasting donation process.5,12,17,25,27 As far as loyalty is concerned, donors reported that trust in the health establishment, cordiality and competence of the professionals, speedy service and information and guidance provided appropriately motivate donors to become loyal.28,30
The crucial role of blood bank professionals is to identify demotivating factors among donors, providing correct information and reassuring donors. It is believed that in this way the return of donors would be more frequent.4,32,34-36
It is possible to direct educational and marketing actions to increase donations, as well as donor loyalty, based on the barriers and motivations summarized in this study. The need for transformation in the approach was revealed in several publications2-4,17,25,31,39-41 and the use of tools, such as applications that provide modern resources, becomes an alternative which contributes to attracting and retaining blood donors.43 It is also worth mentioning that the use of social networks as a strategy for attracting blood donors should be further explored, since many of the publications on these networks are entirely informative, generating little clarification or motivation regarding the donation process.33
Although this integrative review was performed systematically with a high degree of scientific integrity, some limitations might be present. The first limitation relates to the selected search term “blood donors”, which provided more than thirty thousand publications solely from the Virtual Health Library. It was believed that the absence of other filters, such as language or publication period, may have contributed to the literature scan and the LILACS database was selected.
The second limitation pertains to the risk of bias in including and excluding articles, even with the predefined criteria in place. Hence, the analysis was performed separately, and subsequently in parallel, which may have improved the reliability of the data analysis.
ConclusionIn the most frequent motivations, from the blood donor perspective, there are aspects related to the feeling and meanings of donating, such as altruism and saving lives and other personal motivations, such as obtaining time off and free exams. The conduct is appreciated by the people who comprise the social circle of blood donors, but they feel a lack of social appreciation of the donor. The barriers to blood donation, include fear, lack of time, misinformation, religious beliefs and disease transmission. It should be noted that adequate care by health professionals is the main barrier to the donation of blood and its components, as reception and guidance can mitigate fear and clarify doubts about the process.
In the view of health professionals, there are several social imaginations that cause motivation or disinterest. Therefore, information and knowledge of the procedure contribute to the reduction of uncertainties, fear and demystify blood donation and, consequently, increase the number of loyal donors. The campaigns were identified as communication and health education actions relevant to attracting and retaining the donor, as well as applications and social networks as marketing strategies with the aim of promoting the understanding of the issues that influence blood donation.
This research did not receive any specific grant from funding agencies in the public, commercial, or not-for-profit sectors.





